Как выбрать оптимальный вариант фундамента на вечной мерзлоте (многолетнемерзлых грунтах)
От клиента поступил вопрос в адрес технической службы ТЕХНОНИКОЛЬ: «Как выбрать оптимальный фундамент на ММГ при проектировании, и есть ли алгоритм, который бы описывал этот выбор?».
Выбор оптимального типа фундамента на многолетнемерзлых грунтах (ММГ) требует индивидуального и комплексного подходов. Единого универсального алгоритма практически не существует, так как каждый проект на ММГ по-своему уникален.
Чтобы дать ответ на вопрос, нужно понимать общую картину. На выбор типа фундамента влияют:
принцип использования грунтов основания (I или II);
тип самого сооружения;
конкретные геокриологические условия на площадке;
регион строительства.
Эти данные помогут определить не только параметры будущей конструкции фундамента, но и составить перечень необходимых мер по температурной стабилизации грунтов основания (ТСГ), что критически важно при проектировании на ММГ.
Наиболее распространенный в современной практике сценарий для зданий на мерзлоте, если используется I принцип строительства, — свайный фундамент и обустройство проветриваемого подполья.
Чтобы получить больше информации по теме, советуем ознакомиться с пособием «Рекомендации по устройству свайных фундаментов в вечномерзлых грунтах» НИИОСП 1985 года. В пособии представлена отличная база, которая, несмотря на год издания, актуальна и сегодня. Для удобства разместили его отдельным файлом внизу статьи.
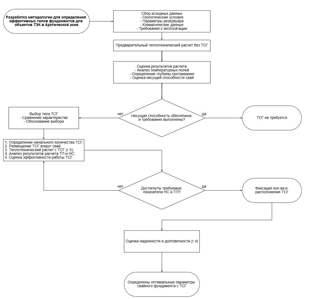
Ниже представлена блок-схема, которая поможет определиться с выбором типа фундамента:

Рис.1. Блок-схема по подбору оптимальных решений по ТСГ (температурной стабилизации грунтов)
Инженеры проектно-расчетного центра ТЕХНОНИКОЛЬ готовы помочь в проведении теплотехнических расчетов для комплексной оценки и подбора оптимальных решений по температурной стабилизации грунтов оснований. Для расчетов мы используем передовой программный комплекс Frost 3D, который позволяет выполнять моделирование на весь срок эксплуатации сооружения и находить оптимальные инженерные решения. У ТЕХНОНИКОЛЬ есть большой опыт в проектировании и поставках материалов для разных конструкций, зданий и сооружений в северных регионах на ММГ. Специалисты готовы подключиться к работе на любой стадии — от предпроектных проработок и консультаций до самого строительства. Будем рады помочь!
Как с нами связаться:
1. Позвонить на горячую линию для проектировщиков: 8 800 350-99-85.
3. Задать вопрос инженеру-проектировщику (геокриологу) ТЕХНОНИКОЛЬ Даниле Власенко: vlasenko.d@tn.ru.
Вложения из статьи:
Не нашли ответ на свой вопрос? Напишите нам